贾 彦
精华速览:
“十五五”时期是我国实现碳达峰目标的攻坚期,也是加快经济社会发展全面绿色转型的关键期。目前,我国碳市场已纳入发电、钢铁、水泥、铝冶炼四大行业,覆盖约3300 家重点排放单位,占全国二氧化碳排放总量的65% 左右。总体来看,全国碳市场发展稳中向好、提质增效,但仍面临流动性相对不足等挑战。本文全面分析国内国际碳市场发展趋势,从碳市场定价能力、国际化碳资产配置、企业碳管理服务等方面提出“十五五”时期我国碳市场发展建议。
“十五五”时期是我国实现碳达峰目标的攻坚期,也是加快经济社会发展全面绿色转型的关键期,我国要全面实施碳排放总量和强度双控制度,建立健全覆盖各类主体的激励约束制度体系。2024 年2 月,国务院公布《碳排放权交易管理暂行条例》,首次以行政法规的形式明确了碳市场制度框架,以及重点规范数据质量监管、配额分配机制、市场稳定调节工具等核心内容。2025 年3 月,生态环境部发布了《全国碳排放权交易市场覆盖钢铁、水泥、铝冶炼行业工作方案》,我国首次扩大全国碳排放权交易市场覆盖范围。2025 年5 月,中共中央办公厅、国务院办公厅印发《关于推进绿色低碳转型 加强全国碳市场建设的意见》(以下简称《意见》),明确要求到2027 年全国碳排放权交易市场基本覆盖工业领域主要碳排放行业,到2030 年基本建成以配额总量控制为基础、免费和有偿分配相结合的全国碳排放权交易市场。
全国碳市场发展现状和趋势:稳中向好、提质增效
(一)循序渐进,由区域到全国
随着全国碳市场建设进程的逐步推进,碳市场将从区域试点阶段逐渐向全国统一市场阶段转变。目前,我国共有9 个区域碳排放权交易市场和对应的交易所。2011 年开始, 北京、天津、上海、重庆、广东、湖北和深圳七省(市)开展碳交易试点工作,分别成立七地碳交易所;2016 年,随着试点工作的深化, 又启动了四川、福建两个非试点碳市场。短期内,全国碳市场和地方碳市场将在一段时间内共存,随着全国性碳市场的建立和逐步完善,地方碳市场所在行业及相关企业将逐步纳入到全国碳市场。这种循序渐进的方式,有利于地方碳市场和全国碳市场实现平稳衔接和过渡, 也有利于更好发挥市场机制作用,降低实现总体降碳减排目标的经济成本,助力我国“双碳”目标实现。
(二)先易后难,由发电行业到整体覆盖
2026 年2 月,生态环境部发布《关于做好2026 年全国碳排放权交易市场有关工作的通知》,明确了对发电、钢铁、水泥、铝冶炼四大行业的管理要求,同时,对石化、化工、建材、有色金属、造纸和国内民用航空等行业提出排放报告管理要求,这表明碳交易的行业覆盖范围将进一步扩大。总体来看,全国碳市场建设由管控单一行业转变为多行业兼容,由管控单一能源活动的排放转变为兼顾能源活动与工业过程的排放,由管控单一的二氧化碳转变为管控二氧化碳、四氟化碳、六氟化二碳等多种温室气体。同时, 引入更多碳减排成本差异较大的行业企业将促进碳交易机制更好地发挥市场在资源配置中的作用。对于碳排放量在全国总体碳排放量中占比较高、有固定排放源、MRV【监测(Monitoring)、报告(Reporting)、核查(Verification)】基础数据条件较好,市场扩容可操作性强以及对于减排技术先进,且碳资产管理意识较强的行业和企业等可优先考虑纳入全国碳市场。
(三)由点及面,碳产品金融属性逐步强化
现阶段我国碳金融市场尚处于发展初期,碳市场以现货交易为主。为支持碳中和进程,我国资本市场已做了一系列探索, 近年来,我国绿色债券发行稳步上升,绿色股权市场增长迅速,为实现碳中和提供了重要支持。但相较于发达国家,我国碳金融市场仍处于起步阶段。为满足市场主体的多元需求,进一步发挥碳市场在价格发现、资产配置、风险管理、资金融通等方面的功能,创新金融产品,推动形成丰富的碳金融产品体系是全国碳市场发展壮大的必然趋势。
(四)由松至紧,有偿分配比例逐步提高
我国正致力于建立更加完善的碳价格发现机制。目前,我国碳排放配额分配以免费分配为主,交易方式包括协议转让、单向竞价以及其他符合规定的方式。根据《意见》要求,“稳妥推行免费和有偿相结合的碳排放配额分配方式, 有序提高有偿分配比例”。随着全国碳市场运行日渐成熟,将逐步提升配额有偿分配比例。通过配额有偿分配,有利于落实控排主体的减排责任,并形成一二级市场价格联动机制,提高定价效率, 进而推动各类市场参与主体更好地进行碳资产配置。同时,通过配额有偿分配获取的资金可用于支持全国碳市场建设和温室气体削减重点项目,形成绿色资金有效利用的良性循环。
全球碳市场发展趋势
(一)碳价缓中有升,增强碳减排市场激励
全球各主要碳市场机制差异化发展,市场交易规模不断增长。总体上, 全球各主要碳市场碳价呈现“阶梯式下跌—触底反弹”态势。尽管当前主要碳市场如欧盟碳价经历短期低迷期,但是在欧盟确立2040 年减排90% 的约束性目标细则发布以及欧盟碳边境调节机制(CBAM)的政策背景下,长期来看,碳价仍有上行空间,这对企业监测报告相关碳排放强度、提升碳资产配置能级以降低成本、加强风险管理提出了更高要求。
(二)主动型碳资产管理需求持续增强
以欧盟为例, 欧盟预计在2030 年前减少55% 的温室气体排放,已经推出近700 亿欧元的气候财政支持,欧盟碳市场设计的碳信用平台为企业提供碳信用买卖的集聚市场,有效推动碳信用的生成和使用。在强监管与资金支持下, 企业减排激励将进一步增强,企业降低减碳成本、提升减碳效益等主动型的碳资产管理市场需求将进一步增强,以更好地应对国际贸易风险、实现绿色低碳转型。
(三)碳市场监管趋紧,碳合规服务需求提升
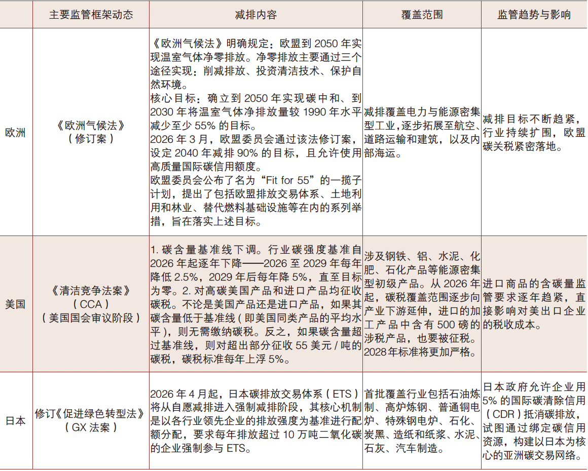
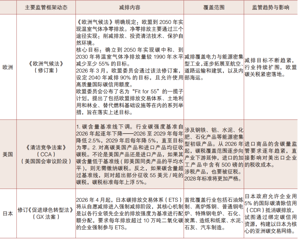
全球各主要碳市场监管机制呈现差异化发展(见表1),总体上,各国不断收紧碳排放监管标准,温室气体排放监管的行业覆盖范围不断拓展,合规履约标准持续收紧,符合国际绿色监管标准的合规服务市场需求将持续提升。
表1 全球主要碳市场发展动态
资料来源:作者整理。
我国碳市场发展面临的挑战
(一)碳市场功能有待健全
一是我国碳市场流动性不足。目前, 碳配额基本集中于国内控排企业之间,而企业的目标是履约,碳交易的意愿不足。全国碳市场成立至今,仍以碳现货交易为主,基于碳金融产品和融资工具的交易量不大,跟碳足迹挂钩的绿色信贷和绿色债券等金融产品有待进一步挖掘。二是控排企业的碳资产管理意识不强,企业的控排执行能力有待提高。碳市场交易管理制度还需完善,尤其是在数据监管方面,缺乏统一的监管标准,面临一定的技术应用挑战,对企业碳市场交易引导与管理作用不足。
(二)碳定价能力有待提升
一是与国际碳市场相比, 当前中国碳市场的碳价水平未能充分反映真实的减排成本, 需通过优化配额分配方式、有序提高有偿分配比例等措施, 提升配额的稀缺性;由于缺乏必要的风险管理工具,且碳现货市场与碳金融市场(碳衍生品交易市场)衔接不畅,导致市场有效性不足,没有充分发挥碳价格发现功能。二是人民币尚不是全球碳交易的主要结算货币。部分发达国家通过碳金融市场, 将本国区域货币与国际碳交易的计价和结算挂钩, 目前国际碳市场的定价仍以美元与欧元为主, 中国碳市场的国际话语权有待提升。
(三)碳市场的稳定机制有待完善
全国碳市场碳交易大部分配额是免费分配,供过于求, 导致碳市场成交价低于反映实际减排成本的均衡价格。目前, 全国碳市场尚未建立起制度化的储备与调节机制、工具,企业减排能力参差不齐,容易出现碳市场供需不匹配的情况。全国碳市场全年交易大多集中于第四季度清缴期,出现碳交易“潮汐现象”,导致近年来碳价呈现冲高回落、触顶下行的趋势,削弱了碳价格信号对减排行为的引导作用。随着碳市场逐步扩围,亟须建立有效的市场调节机制来调节碳价波动情况。
“十五五”时期推进全国碳市场建设的建议
(一)提升碳市场定价能力
一是依托金融市场体系和衍生品功能,增强碳市场价格发现功能。针对目前碳市场流动性相对不足的情况,建议引入不同类型的金融机构作为投资者入场,构建更具约束力和激励作用的碳价体系, 推动碳现货交易与衍生品交易(期货、期权)并进,形成具有较强金融属性的多层次碳市场产品体系。二是促进企业和金融机构盘活整体碳资产, 拓宽绿色融资渠道,管理碳资产风险敞口,从而有效提升碳市场的流动性和价格发现功能。三是积极探索开展各类碳金融工具的创新应用,不断丰富完善碳基金、碳债券、碳保险、碳信托、碳配额回购、碳资产质押等金融工具,拓宽绿色应用场景范围。四是积极开展气候投融资体系建设,推动设立气候投融资基金,引导国内外资金投向应对气候变化领域。开发气候投融资创新产品,包括气候信贷、气候债券、气候保险、气候信托等,依托全国碳市场打造国际绿色资产配置中心和全球气候投融资中心。
(二)增强国际化碳资产配置服务能级
一是加快推动碳资产标准建设。推动碳排放权监管、交易、标准制定中的部门协作,完善碳合规、碳资产管理标准,深化碳资产管理领域的合规服务与风险监测咨询服务。二是构建国际化、专业化的碳资产交易与服务体系。积极参与多边气候治理机制,推动碳足迹认证等绿色认证、碳积分等领域的机制与市场协同,助推企业的碳积分、碳信用资产收益转化,构建有效的、市场化的碳减排激励机制。三是完善碳资产配置机制,畅通国际化的碳资产融通渠道。构建数智化的碳积分、碳信用等碳资产交易平台,帮助企业开展碳足迹监测、认证与积分交易。充分利用《巴黎协定》第6.4 条协议,深化区域多边碳市场协同发展, 拓展国际碳市场服务, 助推跨区域、跨境的碳资产配置。
(三)深化企业全链条碳管理服务
一是深化行业低碳转型全链条服务,围绕碳捕集、碳传输、低碳循环利用等减碳全过程,企业碳足迹认证、碳资产管理全链条,提供碳中和战略与实施方案等解决方案。深耕行业企业特色化、差异化的转型需求,拓展定制化咨询服务,帮助企业增强碳资产管理能力、提高碳资产收益、降低碳减排成本。二是推动“ 碳交易+ 数字化”“ 碳交易+ 低碳技术”融合发展,打造碳管理数字化平台,提升服务能级。从单一的配额交易延伸至碳资产管理、碳数据服务、碳能力建设等环节,构建完整的碳交易服务生态。三是引导金融资源流向全国碳减排项目,通过碳资产质押、碳基金等创新工具,为中西部地区绿色项目提供低成本融资。应对欧盟碳边境调节机制等绿色贸易壁垒,提供碳足迹核算、国际碳信用开发等专业服务,增强我国产品的竞争力。
(四)完善总量设定与配额分配方法体系
一是建立清晰、透明的碳配额总量指标体系。配额总量设定应按照“适度从紧” 和“循序渐进”的原则,按照国家战略要求、碳市场覆盖行业特征和成长情况等, 进一步完善配额分配方式,逐步向“总量控制+ 有偿分配”转变。同时,尽快制定包括配额有效期、配额预借和结转等方面的具体规则和要求,明确有关配额分配、数据报送以及清缴履约等方面的具体要求和关键时间节点。二是适时引入配额拍卖分配法。配额拍卖机制在全国碳市场的应用广度和深度仍存在很大空间。一方面,结合配额分配方法、配额供求关系、企业控排成本、抵消机制等对拍卖机制的底价设定、准入限制、资金去向披露等进行系统的制度设计,与碳交易市场联动,发挥拍卖机制在优化碳排放资源配置、引导市场价格预期中的作用。另一方面,充分借鉴国际碳市场的成功经验,逐步建立拍卖专项基金,确定资金预算并公布用途,引导和稳定市场预期,从而带动减排投资。
(五)加快建立科学合理的数据监测、报告与核查制度
一是加快推进MRV 制度体系建设。通过制定企业碳排放报告管理办法、第三方核查机构管理办法等配套细则,明确保障MRV 运行的管理体系、主体责任、工作流程和具体要求,并将其制度化、体系化。完善数据监测、报告和核查三个环节的技术标准和指南,搭建细化到企业内部的设施、工序、产品层级的数据监测体系,尤其是重点行业的碳排放核算和报告指南。加强MRV 体系与配额管理制度之间的匹配与衔接,确保采集数据能够为配额分配提供依据。全面评估现有碳排放数据管理情况,结合国家减排目标和企业碳排放配额管理要求,针对性地完善相关法律法规和统计体系。二是推进国家统一数据报送系统建设。报送系统设计要充分考虑实际操作的可行性,MRV 体系、指南和标准要与实际工作需求相匹配,确保系统为用户理解和应用。数据报送系统要紧密结合碳市场相关规则和标准变化,进行相应的动态调整和完善。三是强化第三方核查机构监管。坚持严格规范的第三方核查机构管理制度,确保第三方机构的专业技术能力和职业操守。采取公开招标、政府委托、财政保障的办法组织核查工作,确保第三方核查机构的独立、客观、公正。推动建立第三方核查机构行业自律组织,加强核查队伍的培育力度。研究制定核查员注册和评级制度,持续提升第三方核查机构的专业力量。四是建立动态调整机制。完善基于MRV 体系的定期评估机制,设立专项评估小组, 对MRV 体系运行状况、存在问题等进行跟踪监测,对相关法规制度、技术指南和标准、组织实施、工作流程、第三方核查机构等进行全方位评估。
(六)提高我国在绿色低碳领域的国际影响力
一是循序渐进联通国际碳市场。借助抵销机制、配额互认、金融合作等机制,向国际输出碳标准,打造具有国际影响力的中国碳价格。逐步放开国内投资机构与个人参与碳市场交易的限制, 做好投资者适当性管理,探索许可境外投资机构参与中国碳市场交易的机制。二是积极参与、引导国际“ 行业减排” 的碳价机制建设。加强国际航空和航海领域碳排放相关规则的研究, 密切关注CBAM 动向, 坚持《巴黎协定》确立的长期目标和原则,以积极的姿态应对温室气体减排、扩大碳定价范围、引入碳泄露机制等。探索开展跨境碳排放权交易业务,推进我国与欧亚碳市场链接。三是推动人民币成为国际碳交易计价结算货币。加快探索人民币国际化创新路径,将共建“一带一路”国家的碳排放权交易与人民币计价和结算紧密结合,推动我国碳交易逐步影响国际碳市场价格。打破国际碳交易计价结算中的美欧币种垄断格局,吸引全球资金参与人民币碳资产交易,推动国内和国际碳价格逐步接轨,增强人民币计价资产的全球化配置。
作者为上海交易集团研究院院长、首席研究员
